登录
更多>>
采小学子在区2025年中小…
10-28
祝贺我校学生在武进区小…
06-23
祝贺我校学生在武进区小…
04-25
祝贺我校教师在区小学语…
03-31
采菱小学2025年研究性学…
03-25
采小学子在2024年常州市…
12-27
祝贺我校多名学生在202…
11-09
采小学子在区2024年中小…
10-14
祝贺我校教师在区第五批…
08-29
武进区采菱小学获2023年…
07-06
闵洁老师获2023年武进区…
07-06
武进区采菱小学荣获202…
07-06
朱丹萍老师荣获2023年武…
06-14
更多>>
采菱小学2026年寒假行政…
02-04
采菱小学空调使用管理制…
12-15
采菱小学节能管理制度(…
12-15
采菱小学公物损坏赔偿管…
12-15
采菱小学2025年国庆中秋…
09-29
我校多位学生在常州市消…
09-25
武进区采菱小学2024-20…
06-30
采菱小学暑假值班表202…
06-29
采菱小学2025年端午节假…
05-22
采菱小学2025年五一假期…
04-27
2025年采菱小学教学楼厕…
04-23
2025年采菱小学教学楼厕…
04-17
您现在的位置:
首页
>>
专题网站
>>
自选课程
>>
足球
>>
课程介绍
>>
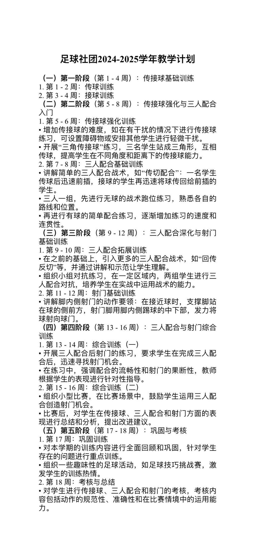
2024-2025学年教学计划
2024-2025学年教学计划
发布时间:2024-11-19 点击: 来源:原创 录入者:杨成行
附件:
关闭窗口
打印文档
主办单位:常州市武进区采菱小学
苏ICP备05086717号-1
地址:常州市武进湖塘广电东路131号
技术支持:常州市教育科学研究院、常州万兆网络科技有限公司
访问统计